Просмотров: 20305
Заказать в 1 клик
Установка Autodesk Powermill в сервисном центре "Львов Сервис"
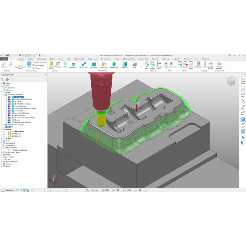
Autodesk PowerMill — это программное обеспечение для числового программного управления (ЧПУ), которое специализируется на разработке программ для обработки с использованием фрезерования, токарных и других технологий. Оно предлагает расширенные возможности для создания сложных обработочных маршрутов, что делает его идеальным решением для производств, работающих с высокоточными компонентами, в частности в авиационной, автомобильной и медицинской промышленности.
Основные функциональные возможности Autodesk PowerMill:
Мощные алгоритмы фрезерования: PowerMill использует передовые алгоритмы для генерации оптимальных траекторий обработки, что обеспечивает высокое качество поверхности и эффективность использования материалов.
Поддержка 3D-моделей: Программное обеспечение позволяет импортировать 3D-модели из различных CAD-систем, что упрощает интеграцию с уже существующими проектами.
Кастомизация параметров обработки: Пользователи могут настраивать параметры обработки для различных материалов и технологий, что обеспечивает большую гибкость в производственных процессах.
Создание 5-осевых траекторий: PowerMill поддерживает 5-осевое фрезерование, что позволяет обрабатывать сложные детали под разными углами, уменьшая необходимость в повторном закреплении заготовок.
Эмуляция обработки: Программа предоставляет возможность визуализировать процесс обработки, что помогает выявлять потенциальные проблемы еще до фактического изготовления, снижая риски возникновения дефектов.
Оптимизация времени обработки: PowerMill автоматически анализирует и оптимизирует программы обработки, что позволяет сократить время изготовления и повысить продуктивность.
Библиотеки инструментов: Программное обеспечение включает библиотеки инструментов, которые упрощают создание маршрутов обработки, позволяя пользователям быстро выбирать оптимальные инструменты для конкретных задач.
Анализ нагрузки: PowerMill содержит инструменты для анализа нагрузки на инструменты, что помогает предотвратить их износ и поломки во время работы.
Создание отчетов: Пользователи могут генерировать детализированные отчеты о результатах обработки, что упрощает документирование и управление качеством.
Гибкая интеграция: PowerMill можно интегрировать с другими программами Autodesk, такими как Fusion 360, для создания непрерывного рабочего процесса от проектирования до обработки.
Autodesk PowerMill является незаменимым инструментом для производств, стремящихся повысить качество обработки, сократить затраты и оптимизировать процессы. Его расширенные возможности делают программу идеальным решением для работы со сложными деталями и проектами.
Преимущества нашего сервисного центра
1. Квалифицированные специалисты
Наш сервисный центр "Львов Сервис" предлагает услугу установки Autodesk Powermill с помощью опытных и профессиональных специалистов. Наша команда имеет глубокие знания в области Autodesk Powermill и гарантирует качественную установку программного обеспечения.
2. Техническое оборудование последнего поколения
Мы оснастили наш сервисный центр передовым техническим оборудованием, что позволяет нам проводить установку Autodesk Powermill эффективно и точно. Мы постоянно обновляем наше оборудование, чтобы быть в курсе последних разработок и современных требований в отрасли.
3. Индивидуальный подход
Мы стремимся к полному удовлетворению потребностей наших клиентов. Наша команда предоставляет индивидуальный подход к каждому клиенту, учитывая его требования и предпочтения. Мы готовы адаптировать процесс установки Autodesk Powermill под ваши бизнес-потребности и гарантируем высокий уровень удовлетворенности.
4. Оперативность
Мы ценим ваше время и поэтому стараемся сделать процесс установки Autodesk Powermill максимально оперативным. Наша команда готова приступить к работе сразу после получения вашего запроса и завершить установку в кратчайшие сроки без потери качества.
Ответы на частые вопросы
1. Можно ли получить услугу "Установка Autodesk Powermill" дистанционно?
Да, вы можете получить услугу "Установка Autodesk Powermill" дистанционно. Мы предлагаем возможность удаленной установки программного обеспечения, так что вы можете быть уверены, что ваша программа будет правильно установлена, даже не посещая наш сервисный центр.
2. Сколько времени занимает процесс установки?
Время, необходимое для установки Autodesk Powermill, зависит от различных факторов, таких как характеристики вашего компьютера и операционной системы. Обычно процесс установки занимает от нескольких часов до одного рабочего дня. Однако, мы стараемся выполнить установку как можно быстрее, чтобы вы могли начать использовать программу в кратчайшие сроки.
3. Что происходит, если в процессе установки возникают проблемы?
Если вы столкнулись с проблемами в процессе установки Autodesk Powermill, просто свяжитесь с нашей службой поддержки клиентов, и мы поможем вам решить все технические вопросы. Наша команда готова предоставить техническую поддержку в течение рабочего дня и решить все возникшие проблемы качественно и быстро.
4. Предоставляется ли гарантия на установку Autodesk Powermill?
Да, мы предоставляем гарантию на установку Autodesk Powermill. Если у вас возникнут проблемы с установкой в течение определенного периода времени после выполнения услуги, мы готовы бесплатно исправить любые несоответствия и устранить все проблемы.
Заказывая услугу установки Autodesk Powermill в нашем сервисном центре "Львов Сервис", вы получаете квалифицированную помощь, оперативное выполнение работ и гарантию наших услуг. Мы всегда готовы помочь вам установить Autodesk Powermill и обеспечить бесперебойную работу этой мощной программы.
Удаленная установка программ
Мы устанавливаем любые программы и на Windows і на MacOS, в том числе и на m1, m2, m3 процессоры
Связаться с мастером можно по телефону +380632436990 (есть Viber и Whatsapp), або @Lvivservice (Telegram) - ежедневно с 10 до 22
Чтобы оставить заявку и получить помощь специалиста, свяжитесь с нами: позвоните нам или напишите в форме на сайте. Расскажите специалисту, что вам нужно, цена услуги зависит от объема работ. Обязательно установите программу TeamViewer или Anydesk, через которую будет производиться дистанционная настройка.
Установка программного обеспечения дистанционно производится в несколько этапов:
- Вы оставляете заявку по телефону или на сайте «Львов Сервис».
- Устанавливаете программу для удаленного доступа TeamViewer или Anydesk
- Специалист "Львов Сервис" дистанционно проводит инсталляцию ПО, настраивает программы, консультирует.
- Оплата на карту в конце предоставления услуг
Для получения дистанционной услуги загрузите приложение TeamViewer для Windows или TeamViewer для MacOS с официального сайта, запустите и предоставьте нашему специалисту ID и пароль для подключения. Здесь инструкция как получить id и пароль после установки TeamViewer
Для устройств MacOS, нужно предоставить разрешения программе TeamViewer, как это сделать описано на здесь
Также для удаленного подключения можно использовать Anydesk, скачать Anydesk для Windows можно здесь, для MacOS здесь
Сейчас просматривают
Установка Hair Cards Tool
# Hair Cards Tool для 3ds Max: Полный Обзор## ВведениеСоздание реалистичных и детализированных моделей волос является одной из самых сложных задач в индустрии компьютерной графики. При разработке геро..
350 грн.
Установка Autodesk Powermill
Установка Autodesk Powermill в сервисном центре "Львов Сервис" Autodesk PowerMill — это программное обеспечение для числового программного управления (ЧПУ), которое специализируется на разработке про..
450 грн.
Установка Boris FX Continuum
Установка Boris FX Continuum в сервисном центре "Львов Сервис" Описание услуги Установка Boris FX Continuum Установка Boris FX Continuum в сервисном центре "Львов Сервис" - это удобный и надежны..
350 грн.




















